きっかけ
ラジオ作りを始めた理由は家にあったゲルマニウムラジオです。これは幼い時に祖父がくれたものでしたが、どうすれば鳴るのか分からず仕組みが気になり1号機の製作へつながっていきました。
また、ラジオ作りの参考にさせてもらった、小林健二著『僕らの鉱石ラジオ』(筑摩書房)という書籍があるので紹介します。この本は絶版ですが図書館で見つけてこの本を読みながらラジオ、特にゲルマニウムラジオを製作しました。ラジオの基本的な原理やコイル、コンデンサの働き、また工作のテクニックなど多岐にわたって解説してある本で非常に参考になりました。
AM1号機
2019年8月製作
増幅段無しのゲルマニウムラジオです。初めてはんだ付けもしました。はんだが多すぎたり少なすぎたり、加熱具合がよくなかったり、最初はぎこちなかったけれどやっているうちに慣れていきました。
完成!のはずだが何も聞こえません。アースを取ったり色々試してみたがうまくいきませんでした。そこで、インターネットに「ループアンテナを作って使ったら聞こえた。」という話があると聞き、その記事を参考にして、発泡スチロールの箱に銅線を40回ほど巻き付けたループアンテナを作ってみました。そしてそれをアンテナ端子につないで受信してみたら聞こえました!かなり小さい音でしたが、一局受信できました。おそらくNHK東京第二でしょう。こうして初めての電子工作は無事に成功しました。
回路図はこちら(クリックで拡大)
AM2号機
2019年9月製作
2号機では1号機と同じ基本のゲルマラジオに1石のアンプを付けて音量アップを図りました。使った石は2SC1815-Y(東芝)です。石というのはトランジスタのことです。
ゲルマラジオにも改良を加えました。まずコイルは可変式にしました。なぜなら、1号機ではコイルをよく分からずひたすら巻いていたために、巻き数が多すぎたり少なすぎたりした可能性があったからです。コイルを可変式にしておけば当然受信可能な周波数範囲も拡大すると考えました。そこで使おうとしたのがミュー同調器という部品です。しかしどこに行っても手に入らないのでミュー同調器もどきを自作することにしました。
要するにコイルのインダクタンスを変えられるようにすればいいので自作はそんなに難しくはありませんでした。まず、コイルを巻きます(壊れたボールペンに巻いた)。その中にフェライトバーを入れツマミを付けて出し入れできるようにしました。これでミュー同調器の完成です。
比較のために、スパイダーコイルを巻きましたが自作のミュー同調器もどきの方が感度と選択度がいいようでした。
アンプはエミッタ接地の低周波増幅回路としました。
実際に使うときは1号機製作時に作ったループアンテナを使ったり、パソコンの電源コードについているアース線をアンテナ端子につないだりすると放送が受信できます。後者の方が感度がいい気がしました。ローカル局の受信は問題ないぐらいの受信機になりました。
この受信機を制作したことでローカル局のベリカードを集められるようになりました。この受信機を使って文化放送、KBCラジオ、CBCラジオなどのベリカードを集めました。
回路図はこちら(クリックで拡大)
AM3号機
2019年12月製作
ラジオIC使用のストレートラジオです。今回使用したラジオIC TA7792P(東芝)はスーパーヘテロダイン用のものですが、スーパーヘテロダインで組むと局部発振部のコイルなどの部品が手に入るのかという問題と調整が必要になり知識の乏しい自分では失敗する恐れがあることを考え、ストレート方式で組むことにしました。アンプ部にもTA7368(東芝)というICを使用して感度の向上を図りました。
バラック状態で動作を確認したところ、音量がすごい!今までのラジオとは比べ物にならない実用性です。ケースに組み込むともっと安定し、使っていると夜間はかなり遠くの放送が聞こえることがわかりました。このラジオを作ったことでAMラジオの遠距離受信が可能になっていきました。このラジオを使い、ラジオ沖縄、HBCラジオ、中国放送などのベリカードを集めました。
回路図はこちら(クリックで拡大)
FM1号機
2019年12月製作
今回は初めてのFMラジオを組むことにしました。2石再生検波ラジオです。FMラジオに使うような小容量のバリコンは高価なのでAMラジオに使う260pFのバリコンにコンデンサを直列につないで容量を落として使うことにしました。
バラック状態での動作確認時とケースに組み込んだ後とでは人体の影響が違っていたので受信周波数がずれてしまいました。それでも受信できる周波数が広いので問題はありませんでした。チューニングはまず、ボリュームを調節してクエッチング音(シャーというような雑音)が出るようにします。それからバリコンを回して選局していきます。バリコンが大容量なのでゆっくりチューニングしないと放送を聞き逃してしまいます。バリコンとボリュームの両方を調節するという難しいチューニングですが、慣れればうまく受信できるようになりました。このラジオを使い、東京エフエム、エフエム徳島、エフエム愛知などのベリカードを集めました。
回路図はこちら(クリックで拡大)
FM2号機
2020年4月製作
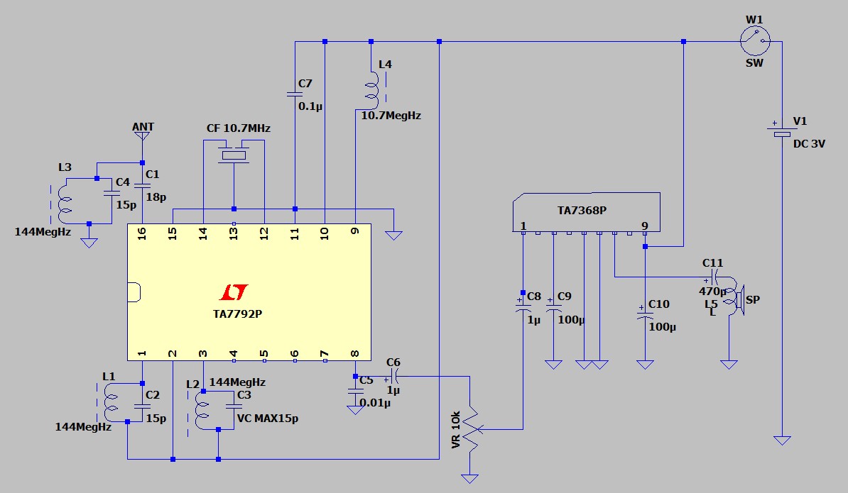
FMラジオもスピーカーで聞きたい。と、思って作ったラジオです。AM3号機を作る時に使ったTA7792P(東芝)とTA7368(同じく東芝)の2つのICを使ってスーパーヘテロダインで作ることにしました。
まず、ブレットボードで仮組して動作を確認しました。始めはバリコンの端子とブレットボードをミノムシクリップでつないでいましたが配線が長すぎて何も聞こえなかったので配線を短くしたら聞こえるようになりました。高周波になればなるほど配線は短い方がいいようです。上々の出来栄えです。しっかり復調できています。しかし、バリコンがアメリカ製でインチサイズだったため手持ちのツマミが合わず使えませんでした。国産部品のシャフト径は6.1mmですが、米国製は6.35mmです。シャフトを直接手で回していると回しにくいだけではなく、人体の回路への影響が顕著だったので、やすりでシャフトを削って手持ちのツマミが入るようにしました。
そしてユニバーサル基板に実装してみたがうまくいきませんでした。ブレットボード上ではうまくいったので配線ミスがあるに違いないと思って色々調べましたが原因がわかりませんでした。仕方がないので、部品を一回外してもう一度慎重に組んでいきました。今度は成功です。感度、音質ともに満足できる受信機が完成しました。このラジオを使ってエフエム北海道、FMノースウェーブなどのベリカードを集めました。
その後コイルのコアを調整してさらに音質を高めました。また、最初の回路では音量が大きすぎたので、TA7368の3ピン入力の前に80Ωの抵抗を入れたところ操作性が向上しました。
現在はこのラジオを親受信機として2メーターのアマチュアバンドが聞けるようなコンバーターを検討中です。
回路図はこちら(クリックで拡大)













